简易付款验证/ Simplified Payment Verification / SPV
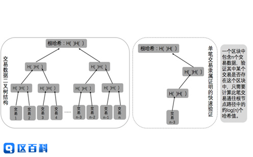
简易付款验证(SPV)是一种客户端的替代解决方案,用这种方案可以实现轻量级的钱包客户端,在客户端无需下载和管理整个数字记录,就可以确认自己的加密货币交易已经被正确记录。

简易付款验证
时间:2022-12-06 23:26:00
点击:13
币安交易所下载
币安交易所是大型可靠的数字货币交易平台,还能实时了解多种虚拟货币交易行情,快来下载吧!
展开 ↓