华为云区块链服务(Blockchain Service)是面向企业及开发者的高性能、高可用、高安全区块链技术平台服务,可以帮助客户在华为云上快速、低成本的创建、部署和管理区块链应用及商业智能合约服务。

设计原则
简单易用
在开源组件基础上部署企业级分布式区块链系统并非易事,不仅需要深入专业的区块链知识,同时需要各种复杂的设计和配置,易出错。BCS能帮助企业实现自动化配置、部署区块链应用,并提供区块链全生命周期管理,让客户简单使用区块链系统,专注于上层应用的创新和开发。
成熟先进
BCS在Hyperledger、Kubernetes和Docker等开源组件的基础上搭建,为用户提供成熟先进的区块链系统,华为云区块链服务秉承源于开源、优于开源、回馈开源的原则,积极投入多个开源社区的工作。
安全可靠
华为云区块链服务在开源的基础上注重自主创新,目前在关键领域如共识算法、同态加密、零知识证明、电信级云安全,高速网络连接、海量存储等方面具有自主知识产权的专利和技术积累。BCS是在华为云完善的用户、秘钥、权限管理、隔离处理、可靠的网络安全基础能力和运营安全基础上推出的区块链服务。
云链结合
区块链只有与具体的企业应用、行业场景相结合才能真正产生价值,华为云提供各种区块链需要的无限可扩展的资源和丰富多样的云计算产品、定制化的各行业解决方案,BCS和华为云结合可以给企业带来更大的便利、价值和想象空间。
合作开放
华为云专注于区块链底层技术和平台服务能力搭建,和各行业合作伙伴携手合作,共同打造基于华为区块链服务的可信行业区块链解决方案和区块链生态,共同推进区块链场景落地,帮助客户实现商业成功。
产品定位
华为云区块链服务致力于将自身技术使能企业的创新成长,面向企业及开发者提供一站式规划、采购、配置、开发、上线和运维的区块链平台服务,企业在华为云区块链服务上可快速自主搭建一套基于企业自身业务高安全、高可靠、高性能的企业级区块链系统,同时结合云服务特色的按需付费、弹性伸缩和可视化的数据管理等特性,大幅提高用户使用区块链的效率,有效降低企业的初始成本和使用成本。
逻辑架构
在设计原则的指导下,为解决区块链在企业级场景下的一些突出问题,包括系统性能、功能完备性、系统扩展性、易用性等,华为云区块链采用分层架构设计、云链结合、优化共识算法、容器、微服务架构与可伸缩的分布式云存储技术等创新技术方案。
华为云区块链服务包括4层2列:
区块链资源层
华为云IaaS和PaaS层,为区块链系统提供无限扩展的存储、高速的网络、按需购买弹性伸缩和故障自动恢复的节点等区块链资源。
区块链服务平台
具有极强的可靠性和扩展性,后续根据市场需求逐步支持Corda和EEA等优秀区块链框架,为上层应用低成本、快速的提供高安全、高可靠、高性能的企业级区块链系统。
合约层
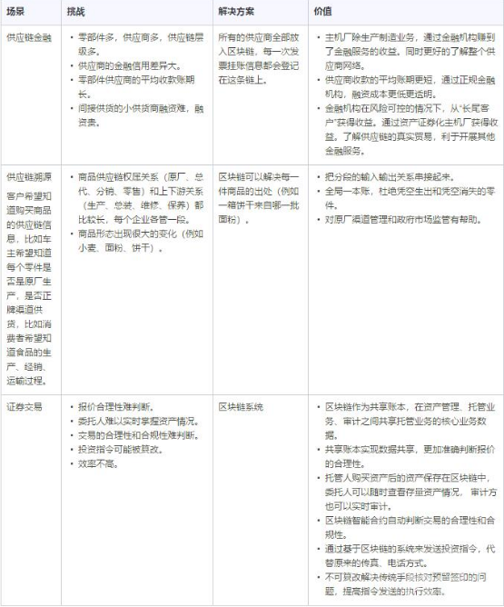
目前提供Hyperledger标准智能合约接口,用户可以根据不同应用场景构建不同的智能合约,后续将与合作伙伴一起为用户打造通用场景智能合约库,如供应链管理和溯源、供应链金融、数字资产、公益慈善和互联网保险等,企业可以在此基础上快速构建区块链应用场景。
为最终用户提供可信、安全、快捷的区块链应用。用户可以使用华为云提供的各种解决方案(例如供应链金融解决方案、游戏行业解决方案、供应链溯源解决方案、新能源行业解决方案等),结合合约层快速搭建区块链应用。
由华为云安全提供,联盟链最重要的特点是节点的可控性和账本的安全,华为云安全可以为区块链节点、账本、智能合约以及上层应用提供全方位的安全保障。
软件开发服务
用户可以使用软件开发服务实现业务应用、智能合约从开发、测试到部署等CI/CD(Continuous Integration/Delivery)全系列流程。
华为云区块链服务的分层架构设计有利于帮助企业快速简单的落地区块链场景,具体架构图如下图:
图1 华为云区块链服务逻辑架构图
产品功能
区块链服务为您提供六大功能,助您快速上链,安全、高效、透明。
一键式快速部署
相对于自建区块链部署时间从天级降低到分钟级。
· 低门槛、高效率的区块链使用
部署时间从天级降至分钟级,完全自动化生成配置,内置最佳实践,可一步到位完成区块链网络的配置和部署。
· 屏蔽底层技术细节
无需担心区块链底层技术实现和平台构建,即买即用,平台提供高可用、高性能和高安全的区块链系统,用户只需专注业务创新。
成员动态加入
邀请华为云租户,快速组建区块链联盟,各成员节点运行在独立的VPC,独立管理,安全可控。
由发起方邀请联盟链其他成员加入,既方便又灵活,区块链网络的成本由其成员分摊。
共识算法可插拔
提供多种算法以适应不同场景。
· 测试策略(SOLO)
简单共识算法,只需启动一个节点即可提供共识排序功能,不支持拜占庭容错,启动快速,节约资源,推荐测试时使用。
· 快速拜占庭容错共识算法(FBFT)
高性能、高可用容错共识算法,需要至少4个节点才能提供交易共识排序功能,可容忍不大于(N-1)/3个拜占庭错误节点,建议生产环境使用。
· Kafka(CFT)
基于kafka/Zookeeper进行交易排序,高速共识算法,1:n个节点,能容忍一半以下crash节点。
节点弹性伸缩
根据用户高可用要求,无需重启系统,支持peer节点弹性伸缩。
· 高可用
集成Kubernetes,支持Master节点、共享存储、节点故障恢复。
· 动态扩展
节点使用Docker容器运行,可以根据用户的需求,无缝进行扩展且不中断业务。
可视化链代码管理
通过界面方便管理链代码的全生命周期:链代码查看,链代码安装和链代码实例化。
云端监控
主动升级底层平台,提供开放性的云监控服务平台对数据和资源实时监控、告警、通知。
· 自动化运维
主动升级底层区块链平台和更新补丁,与华为云运维系统无缝集成。
· 企业级监控
集群全天候实时多维度监控,同时可自定义并上报多渠道告警。
产品优势
在安全、可靠和高性能的华为云平台的基础上,根据“简单易用、成熟可靠、云链结合”等设计原则设计出来华为云区块链服务独特的架构,能为企业和开发者提供企业级区块链服务,具备以下几个方面的技术特色和优势:
高性价比
· 一站式开发、测试
通过华为软件开发服务可以快速开发、测试和部署区块链业务应用和智能合约代码,为用户简化CI/CD流程,降低用户开发和集成成本。DevCloud是集华为研发实践、前沿研发理念、先进研发工具为一体的研发云平台;面向开发者提供研发工具服务,让软件开发简单高效。
· 一键上链
让企业和开发者最快5分钟完成企业级商用区块链服务的部署和运行,相对自建区块链能节省80%的开发和部署成本。
· 按需付费
用户可以根据需求对使用的资源进行动态调整,根据需要付费,能减少60%的初始成本和运行使用成本。
· 全程运维和监控管理
BCS和华为云平台,为区块链客户提供全系列的系统状态、性能和交易情况的监控,运维,报警能力,能为用户降低运维成本。
高性能
· 高效接入
华为云具备电信的高速网络通信能力,和高并发、快速接入的能力,能最大可能的满足用户对区块链高效接入的需求。
· 高性能共识
BCS为用户提供多种高效共识算法(SOLO,基于Kafka的CFT故障错误容忍,FBFT),FBFT是对拜占庭容错共识算法进行深度优化,在安全和效率达到平衡点。用户可以在5000+TPS和10000+TPS共识算法上根据业务需求和场景进行选择。
· 秒级共识
用户可以根据业务需求将交易速度设置到到秒级甚至更低,满足业务性能需求
· 高效的存储速度
BCS将区块链账本存储到华为云高效弹性存储文件中,能最大程度满足用户海量快速存储需求,根据市场需求逐步推出区块数据存储到关系型数据库的能力,从不同角度满足用户对存储速度的要求。
高安全
区块链业务存在以下安全需求:
· 联盟链的特点:节点、账本的可控制,满足监管和准入需求。
· 通过分布式账本实现不可篡改的加密交易数据。
· 交易可追溯不可抵赖。
· 隐私保护:交易匿名,交易不可关联。
· 可监管和审计。
华为BCS通过三种途径保护区块链安全:
· 使用华为云安全保护区块链系统可靠运行。
· 基于Hyperledger的安全体系通过证书管理,链式数据结构等手段实现不可篡改、隐私保护的能力。
· BCS在此基础上对高安全要求用户提供更进一步的安全隐私保护,如通过硬件保护密钥,同态加密和零知识证明等。
高可用
· 高可用架构
BCS运行在高可用华为云上以及基于Kubernetes和Docker构建,具备快速拉起,节点和成员弹性伸缩能力以及节点故障自动恢复能力,从架构根本上保障区块链系统的高可用能力
· 高可用的接入和存储方式
提供原生SDK、SQL-API和Restful API三种智能合约调用方式,用户可以根据不同业务需求和使用习惯选择可用的接入方式。区块链账本使用云弹性存储系统进行存储,具备安全、弹性扩充、海量存储和自动备份的能力,实现存储的高可用。同时为区块提供文件存储和关系型数据库存储两种可选方式,用户也可以通过关系型数据库的高可用性来保障区块的稳定和可用。
· 提供全球部署和多种部署方式
华为云区块链服务将逐步实现在华为云不同管理域和全球合作云上部署的能力,逐步具备区块链全球部署能力,最大程度实现区块链的多中心化的能力,保障区块链系统的安全和高可用。华为云区块链服务实现联盟链和私有链的部署方式,能满足不同企业和用户对区块链系统的部署要求。
应用场景
常用场景
其他场景
区块链可应用于众多行业及场景,还有食品安全、众筹公证、数字资产、国际贸易、私人记录、公共记录等等。
基本概念
使用限制
使用华为云区块链服务需要先购买云容器服务(CCE)并创建CCE集群、给服务器绑定弹性IP、购买文件存储服务(SFS),再部署使用区块链服务及建立区块链应用。
版本规格说明
华为云区块链服务BCS提供基础版、专业版、企业版供您选择使用,每个版本均有不的规格支持,请见下表:
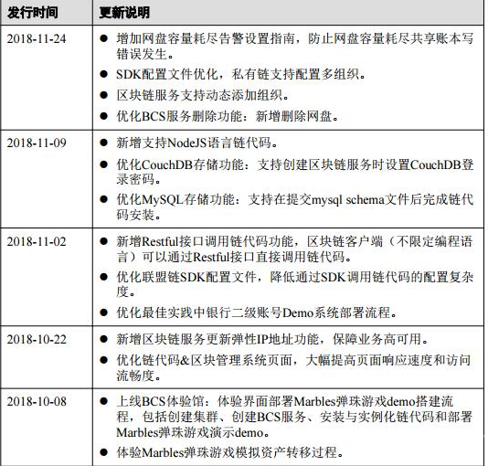
特性更新说明
